有機溶劑被廣泛使用在化工精制工程、表面涂層涂布、脫脂洗滌、機械加工、電子電工、溶劑清洗等企業生產過程中。由于VOC有機溶劑易揮發的特性,在生產過程中不可避免的排放出含有大量VOC有機溶劑成分的尾氣,既造成了VOC有機溶劑的損耗和浪費,又污染了環境,這不僅加大了企業的成本。
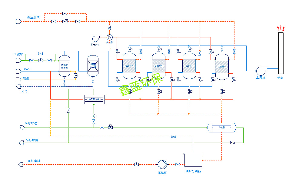
VOCs廢氣處理-深冷冷凝回收系統先通過干式過濾,將廢氣中顆粒狀污染物截留去除,然后進入吸附床進行吸附,利用具有大比表面積的活性炭將有機溶劑吸附在活性炭表面,經處理后的潔凈氣體經過風機、煙囪達標排放。
一、深冷冷凝主要特點
冷凝法回收溶劑原理
采用低溫冷卻或加壓的方法對有機溶劑廢氣進行處理,使其中待去除的物質達到過飽和狀態而冷凝從氣體中分離出來——冷凝法冷源:
——冷卻水或低溫冷凍水(-30°C~25°C)
——兩級復疊式機械制冷(~-65"C)
——深冷處理方法:液氮(-65°C~-150℃)
實現效率高的溶劑回收(一般在95%以上),一般6~18個月可回收投資;
1.經冷凝回收處理后,降低了后續處理負荷與安全風險,降低處理成本和能耗;
2.深冷冷凝采用冷量回收技術、梯級冷凝技術等,整體能耗不高,也是冷凝回收技術的主要經濟效益之一;
3.深冷冷凝系統技術含量高,需要核算及合理的設計,采取有效化霜措施和迅速可靠的自動化控制。
4.深冷冷凝系統工作效率始終保持穩定無衰減,使用壽命長,能耗低,除正常保養外,無其他消耗裝置。
二、技術簡介
在化工、醫藥、電子、紡織、陶瓷等行業中,工藝廢氣、罐區排氣一般是高濃度VOCs有機廢氣排放,這些高濃度廢氣難以采用單一VOCs治理技術實現達標排放,如:高濃度廢氣直接活性炭等吸附,吸附裝置龐大且不能實現達標排放;高濃度廢氣直接焚燒又會帶來嚴重的安全隱患。
對高度VOCs廢氣先進行深冷冷凝處理,分兩個方面:
1、回收尾氣中有機溶劑,具有經濟價值;
2、將高濃度廢氣變為低濃度VOCs排氣,后面再配合活性炭吸附或焚燒技術等后續處理設施就可以實現安全達標排放。
活性炭經過吸附運行一段時間后達到飽和,通過熱氣流將原來已經吸附在活性炭表面的有機溶劑脫附出來,并經過催化燃燒反應轉化生成CO2和水蒸氣等無害物質,并放出熱量,反應產生的熱量經過熱交換部分回用到脫附加熱氣流中,當脫附達到一定程度時放熱跟脫附加熱達到平衡,系統在不外加熱量的情況下完成脫附再生過程。
廢氣深冷冷凝回收系統的吸附和濃縮主要利用活性炭的吸附。這套設備由幾套活性炭吸附箱組成。在系統運行過程中,打開一套活性炭吸附箱,對工業廢氣進行吸附和濃縮。一組活性炭飽和后,打開二組活性炭吸附箱,進行與一組活性炭吸附箱相似的吸附過程。當二組活性炭吸附箱工作時,活性炭吸附箱脫附。
以此類推,這套系統中的活性炭吸附箱循環進行吸附和解吸過程。解吸后的工業廢氣進入催化燃燒設備,被氧化分解成無毒無害的小分子化合物,達標排放。運行中可以實現PLC控制,設備運行穩定,檢查系統的配置完善,操作維護方便。
鑫藍環保科技(昆山)有限公司,專注于大型工廠廢氣處理、粉塵處理,公司主營產品有:RTO焚燒設備、催化燃燒設備、活性炭吸附箱、防爆除塵器、布袋除塵器、濾筒除塵器、酸堿洗滌塔、靜電除油設備等,公司獲得多項實用新型證書。本公司生產設備和實施項目具有:節能環保、運行穩定、使用時間長、排放達標、項目投入少、處理效果好、設備噪聲低、處理量大、耐摩擦、維修便捷等特點。
如有VOCs廢氣處理方面的問題需要解決,歡迎與我們公司取得聯系。解決1500+企業廢氣問題,一廠一方案過環評!
詳情請撥打24小時技術服務熱線:180-6841-2162
或訪問鑫藍環保官網:www.tnnpjgov.cn
鑫藍環保微信公眾號:ksxinlan
Email:ycw26688@126.com
![]()

鑫藍環保科技(昆山)有限公司
服務熱線:4008-616-212
電話:0512-55186759
E-mail:ycw26688@126.com
地址:昆山市千燈鎮紅星路20號
